ABOUT US
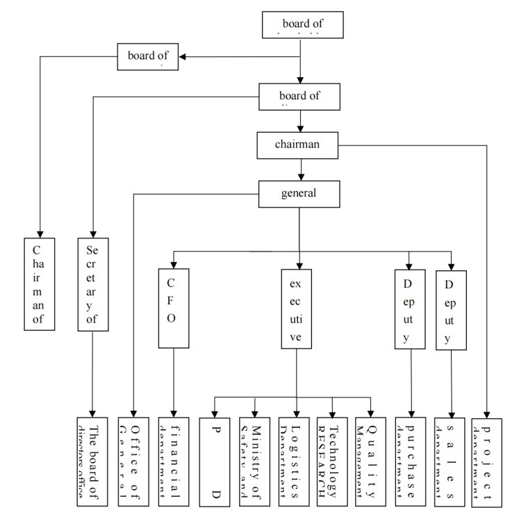
Organizational Structure

Contact Us
Tel:+86-391-3126029(International Trade)
+86-391-3126388(After-Sales Service)
E-mail:hsjcarbon@lomonbillions.com
Fax:+86-391-3126788
Address: Zhongzhan District, Jiaozuo City, Henan Province, China
Message
Copyright © Jiaozuo Zhongzhou Carbon Co., Ltd
Business License
Supports IPV6